2025-12-06
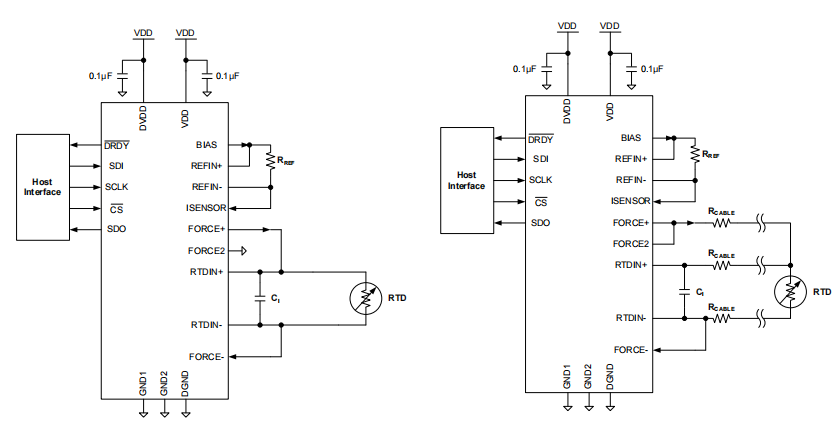
GXC400 是一款 RTD 至数字输出转换器,支持PT100 / PT1000 的 RTD 输入。GXC400 由其 BIAS 引脚提供精准的外部偏置电压,通过内置 ADC 量化串联于该电压偏置上的 RTD 与基准电阻的比例,实现对RTD 输入的精准测量。
GXC400 可针对用户的使用环境,提供对 50Hz / 60Hz 频率的噪声抑制,最大程度减轻外部噪声对测量结果的影响。GXC400 支持 2 / 3 / 4 线的 RTD 连接方式,以适应不同的 RTD 测量方案。
GXC400 支持 RTD 故障检测,可检测包括 RTD 开路、RTD 短路、RTD 短路至电源或地等多种误连接,便于用户快速定位 RTD 故障。

GXC400 采用 20 脚 5mm×5mm QFN 封装。 GXC400 可替代MAXIM的MAX31865等。
部分竞品参数对比
产品特性
• 芯片工作温度范围:-55℃ ~ +150℃
• 可调理RTD类型:PT100 / PT1000
• 内部ADC位数:15bits
• 全量程测量精度:±1LSB
• 50 / 60Hz噪声抑制:80dB
• 单次测量转换时间:
50Hz notch:20.0ms
60Hz notch:16.7ms
• 数字输出:兼容1 / 3模式SPI接口
• 支持2 / 3 / 4线RTD连接方式
• 电源电压:2.7V ~ 3.9V
• 支持RTD故障检测
典型应用
工业设备、医疗设备、仪表
芯片功能模式
基于RTD的测温原理概
RTD 利用热敏电阻随温度变化的原理进行温度测量,其中最常见的 RTD 利用铂电阻实现(PT-RTD),其测温范围可超过 800℃,并具有良好的精度、可重复性以及线性度。
对于 PT-RTD,最常见的型号为 PT100 和 PT1000,其在 0℃时的电阻值分别为 100ohm 和 1000ohm。对于PT100,其电阻值在 0℃~+100℃间的平均斜率 α 取决于铂中的杂质及其浓度。在使用最广泛的两个标准协议中,α 值分别为 0.00385(IEC 751)和 0.00392(SAMA)。可见 PT100 的阻值与温度呈近似一次线性,可由 CallendarVan Dusen 方程具体表示:
R(T) = R0 * (1 + aT + bT2 + c(T – 100)T3)
上式中,T 为以℃为单位的温度值,R(T)为在该温度下的铂电阻值,R0 为在 0℃时的铂电阻值;以 IEC 751 标准为例,a = 3.90830 x 10-3,b = -5.77500 x 10-7,c = -4.18301 x 10-12 (-200℃≤T≤0℃) / 0(0℃≤T≤+850℃)。

对标产品
GXC400额外特性
·提供更宽的工作温度范围(-55°C~+150°C)
·支持更广的电源电压范围(2.7V~3.9V)。
·内置高精度偏置电压生成电路(VBIAS),简化系统设计。
·提供详细的故障检测流程,可定位多种RTD连接错误。
MAX31865额外特性
.集成输入保护,可承受±45V输入电压。
.提供自动和手动故障检测模式,增强系统可靠性,
总结
GXC400在宽温范围和电源适应性上更具优势,而MAX31865在输入保护和故障检测 功能上更为全面。两款芯片均能满足高精度温度测量的需求选择时可根据具体应用环境 和对功能的需求来决定。
订购指南
数据手册: GXC400数据手册 MAX31865数据手册
购买链接:
扫描下面二维码获取更多型号的详细内容:
您好,欢迎访问泽芯微科技,我司主要客户行业有医疗,工业,通信和汽车, 出货靠前的品牌有:ST, TI,MICROCHIP, ADI,MAXIM 等,请问有什么可以帮到您? - 当然,也欢迎您直接拨打电话 13798286228 沟通咨询 -
感谢留言我们会尽快与您联系关闭提交